2019年普通高校高水平運動隊技術調整結果的通知
根據《教育部關于進一步加強普通高校高水平運動隊建設的實施意見》和《教育部辦公廳關于2018年高水平運動隊建設項目調整有關事項的通知》要求,按照突出重點、發揮優勢、利于競賽、動態技術調整的原則,不斷優化高等學校高水平運動隊建設布局。經各校自我評估、省級教育行政部門審核等程序,北京大學(分數線,專業設置)等287所高校高水平運動隊建設學校通過高校高水平運動隊項目建設專家評估委員會技術評估,確定為2019年舉辦高水平運動隊的學校(詳見附件)?,F將有關事宜通知如下。
一、舉辦柔道、摔跤等項目的學校2019年停止相關項目高水平運動隊招生;舉辦棋(牌)類、定向越野、龍舟、賽艇等生源不足的高水平運動隊項目,有關高校要逐步停止高水平運動隊招生,可向足球等國家重點發展項目、校園普及性較強和增強體質效果較好的項目進行調整,2022年前要全部停止招生或調整到位。
二、各地和有關高校要嚴格按照教育部普通高等學校部分特殊類型招生工作相關通知的要求,繼續做好2019年高水平運動隊的各項招生工作。除足球項目外,有關高校體育類專業已涉及的項目,高水平運動隊不再進行招生。有關高校要加強從普通在校生中選拔培養運動隊成員。各省級教育行政部門應加大普通在校生的培養和選拔力度,結合高水平運動隊項目設置情況,統籌好中小學特色學校、傳統校建設的合理布局,以保證高水平運動隊建設的生源和質量。
三、各地要加強組織領導,合理規劃設計,加大投入力度。要把高校高水平運動隊建設作為加強學校體育綜合改革、探索培養高水平優秀體育人才、推進競技體育改革和建設體育強國的重要途徑和有效手段進行統籌安排,不斷提高高校高水平運動隊建設的管理水平。教育部將嚴格控制高水平運動隊建設高校數量,不再擴大規模,同時實行優勝劣汰的競爭機制。各地要嚴格加強招生管理,規范相關工作流程,加強專業師資隊伍建設。從2020年起,凡連續兩年不招生及違規招生的學校或項目一律停止,教育部將通過一定方式對2017—2018年連續兩年未招生的學校予以通報。
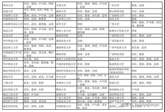
附件:2019年可舉辦高水平運動隊的高等學校及運動項目






